Research & Blogs

Understanding the Different Types of Valuation Reports for Your Business
A business valuation is the process of estimating the value of a company and provides an estimate of the company's worth for situations such as preparing for financial investments, or selling or buying a business. Valuation reports can help you assess the strengths and weaknesses of your business so you can make informed decisions about how best to increase profitability in the future. Valuation reports can also be instrumental when seeking financing or investments from lenders or investors.

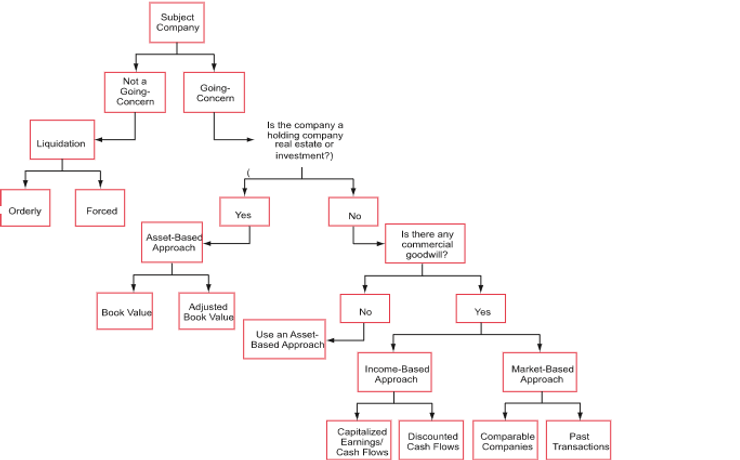
Primary Valuation Approaches
Selecting the right valuation approach is critical in determining the best value for your business. A lot of thought goes into the valuation...