By Romir Anand

Dec 15, 2023

Primary Valuation Approaches

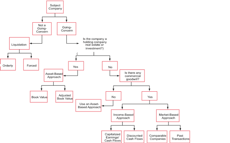
Selecting the right valuation approach is critical in determining the best value for your business. A lot of thought goes into the valuation process and valuators typically follow a decision matrix to select the best approach to evaluate a business.

blogsSource: CBV Institute